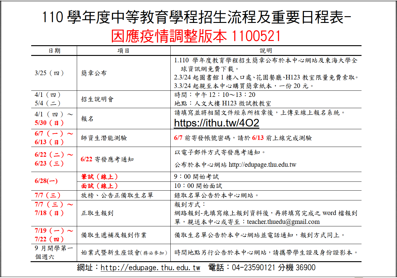
【重要】東海師培110學年度中等教育學生招生日程調整-報名延後至5/30
- 日期 : 2021-05-21
- 分類 :
- 點閱 : 2129
各位同學好:
因應疫情,降低群聚感染風險,本校所有課程自5/17起至本學期結束皆採線上教學方式,本中心招生作業配合防疫措施,相關日程調整如下:
1、報名日期延後至5/30截止
2、筆、面試日期延後至6/28,以線上方式進行,相關流程將於報名作業審核完成後通知符合報考資格者。
此外,因應防疫、減少移動及接觸,本校改為線上課程期間,同學如欲報名師培,請提早跟系所助教聯繫,以電子方式請助教確認您的報考資格後於相關欄位核章,再寄回電子檔給您。
系所核章的欄位主要是告知系所您欲報考教程,並需要系所確認您的成績排名等各項資格已達報考門檻,故原則上仍需有系所審核這個程序,因疫情因素,本中心可接受電子核章或助教與您的電子郵件往返等資料作為證明,建議同學及早作業,於5/30前把握時間完成報名。
招生相關日程調整如下表
